![]() |
Banking_System_Server
1.0.0
Qt-based banking app for user/admin account management, transactions, secure server communication via PostgreSQL/Supabase.
|
The UpdateUserRequest class handles user update requests. More...
#include <UpdateUserRequest.h>


Public Member Functions | |
| UpdateUserRequest () | |
| Constructor for the UpdateUserRequest class. More... | |
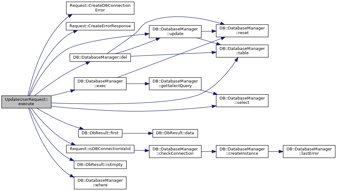
| QJsonObject | execute (const QJsonObject &jsonObj, QMutex &m) override |
| Executes the user update request. More... | |
Public Member Functions inherited from Request | |
| virtual | ~Request () |
| Virtual destructor for the Request class. More... | |
Additional Inherited Members | |
Protected Member Functions inherited from Request | |
| bool | isDBConnectionValid (DB::DatabaseManager *dbManager) |
| Checks if the database connection is valid. More... | |
| QJsonObject | CreateDBConnectionError (QJsonObject &response, QJsonObject &dataObj) |
| Creates a JSON response indicating a database connection error. More... | |
| QJsonObject | CreateErrorResponse (QJsonObject &response, QJsonObject &dataObj, QString message) |
| Creates a generic error JSON response. More... | |
The UpdateUserRequest class handles user update requests.
This class processes requests to update user details, including first name, last name, email, and role. It ensures that the requester has the necessary permissions and that the updated email is not already associated with another user.
|
inline |
Constructor for the UpdateUserRequest class.
Initializes the DatabaseManager instance for handling database operations.
|
inlineoverridevirtual |
Executes the user update request.
This method processes the JSON request to update user details. It validates the requester's role, checks if the email is already associated with another user, and updates the user information in the database.
| jsonObj | The JSON object containing the request data. |
| m | The mutex to lock during the execution. |
Implements Request.
